
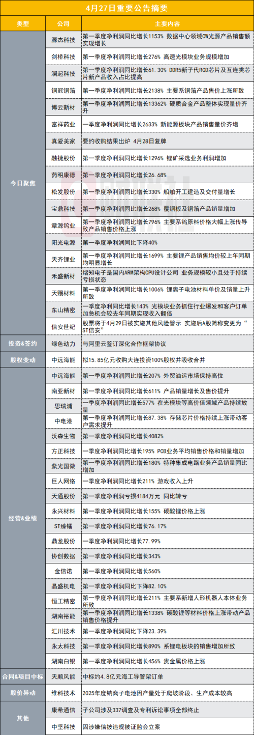
今日聚焦
【源杰科技:第一季度净利润同比增长1153% 数据中心领域CW光源产品销售额实现增长】
源杰科技(688498.SH)公告称,2026年第一季度实现营业收入3.55亿元,同比增长320.94%;归属于上市公司股东的净利润为1.79亿元,同比增长1153.07%。业绩变动主要系受益于客户需求的增长,数据中心领域CW光源产品销售额实现增长,公司整体产品结构的进一步优化,加之数据中心产品毛利率较高,因而,公司的净利润水平同比增加。小财注:公司Q1净利润1.79亿,2025年Q4净利润0.85亿,据此计算,Q1净利润环比增长111%。
【剑桥科技:第一季度净利润同比增长276% 高速光模块业务规模增加】
剑桥科技(603083.SH)公告称,2026年第一季度实现营业收入12.87亿元,同比增长43.98%;归属于上市公司股东的净利润为1.18亿元,同比增长276.44%。报告期内,高速光模块业务规模增加。营业收入增长主要系核心业务产品发货量有所增长所致。小财注:公司Q1净利润1.18亿,2025年Q4净利润0.04亿,据此计算,Q1净利润环比增长2722%。
【中微公司:第一季度净利润同比增长197%】
中微公司(688012.SH)公告称,2026年第一季度实现营业收入29.15亿元,同比增长34.13%;归属于上市公司股东的净利润为9.30亿元,同比增长197.20%。业绩变动主要系本期营业收入增长下毛利较上年增长约2.60亿元,以及公司本期出售了部分持有的拓荆科技股份有限公司股票产生税后净收益约3.97亿元所致。公司针对先进逻辑和存储器件制造中关键刻蚀工艺的高端产品新增付运量显著提升。在先进存储器件制造工艺中,公司完全自主开发的针对超高深宽比刻蚀工艺的刻蚀机已有300多台反应器实现了稳定可靠的大规模量产。
【浙海德曼:第一季度净利润同比增长680% 主要系订单增加交付能力提升所致】
浙海德曼(688577.SH)公告称,2026年第一季度实现营业收入2.09亿元,同比增长47.25%;归属于上市公司股东的净利润为1656.53万元,同比增长680.22%。业绩变动主要系报告期内订单增加,交付能力提升所致。小财注:公司Q1净利润0.17亿,据2025年年报,2025年Q4净利润0.19亿,据此计算,Q1净利润环比下降13.26%。
【澜起科技:第一季度净利润同比增长61.30% DDR5新子代RCD芯片及互连类芯片新产品收入占比提高】
澜起科技(688008.SH)公告称,2026年第一季度实现营业收入14.61亿元,同比增长19.51%;归属于上市公司股东的净利润为8.47亿元,同比增长61.30%。公司营业收入实现增长,主要系受益于AI产业趋势,行业需求旺盛:一方面,随着DDR5渗透率提高且子代持续迭代,公司DDR5RCD芯片出货量显著增加,其中第三、第四子代RCD芯片的出货占比进一步提升;另一方面,互连类芯片新产品MRCD/MDB、PCIeRetimer、CKD及CXLMXC芯片收入显著攀升。公司净利润大幅增长,主要得益于以下因素:(1)营业收入较上年同期增长19.5%;(2)随着DDR5新子代RCD芯片及互连类芯片新产品收入占比提高,互连类芯片毛利率达到71.5%,较上年同期增加7.0个百分点,较上季度增加3.8个百分点,推动公司毛利润达到10.19亿元,较上年同期增长38.0%;(3)投资收益及公允价值变动收益合计2.33亿元,较上年同期增长1,235.1%。
【中远海能:第一季度净利润同比增长207% 外贸油运市场保持高位】
中远海能(600026.SH)公告称,2026年第一季度实现营业收入73.03亿元,同比增长26.92%;归属于上市公司股东的净利润为21.73亿元,同比增长206.74%。业绩变动主要系本期外贸油运市场保持高位,公司对外把握市场机会、对内精益管理,使得整体效益上涨。小财注:公司Q1净利润21.73亿,2025年Q4净利润13.14亿,据此计算,Q1净利润环比增长65%。
【铜冠铜箔:第一季度净利润同比增长2138% 主要系铜箔产品售价上涨所致】
铜冠铜箔(301217.SZ)公告称,2026年第一季度实现营业收入18.42亿元,同比增长32.04%;归属于上市公司股东的净利润为1.06亿元,同比增长2138.17%。业绩变动主要系铜箔产品售价上涨所致。小财注:公司Q1净利润1.06亿,2025年Q4净利润-7.45万元,据此计算,Q1净利润环比扭亏为盈。
【南亚新材:第一季度净利润同比增长611% 产品销量增长及售价提升】
南亚新材(688519.SH)公告称,2026年第一季度实现营业收入18.32亿元,同比增长92.36%;归属于上市公司股东的净利润为1.50亿元,同比增长610.83%。业绩变动主要系公司产品销量增长及售价提升的共同推动影响,以及公司毛利率稳步提升,带动整体盈利水平改善所致。小财注:公司Q1净利润1.5亿,2025年Q4净利润0.82亿,据此计算,Q1净利润环比增长82%。
【绿色动力:与阿里云签订深化合作框架协议】
绿色动力(601330.SH)公告称,公司于4月27日与阿里云飞天(杭州)云计算技术有限公司签订《深化合作框架协议》及其补充协议。双方将在固废行业数字化与智能化领域建立合作伙伴关系。双方同意就智慧电厂等创新合作方向相关的项目进行合作。基于前期标杆项目实践,双方拟进一步深化扩大合作,为公司旗下其他电厂提供智能化服务,并联合开发垃圾吊、飞灰、渗沥液智能化处理及多元固废智能检测等前沿技术。双方合作将有利于提升公司垃圾焚烧发电项目运营智能化水平,有助于公司垃圾焚烧发电主业进一步提质增效。
【博云新材:第一季度净利润同比增长13362% 硬质合金产品整体实现量价齐升】
博云新材(002297.SZ)公告称,2026年第一季度实现营业收入3.80亿元,同比增长125.94%;归属于上市公司股东的净利润为1.32亿元,同比增长13362.43%。业绩变动主要系在硬质合金板块主要原材料碳化钨价格持续上涨的背景下,子公司博云东方硬质合金产品整体实现量价齐升,收入增加及毛利率上升所致。小财注:公司Q1净利润1.32亿,2025年Q4净利润0.32亿,据此计算,Q1净利润环比增长315%。
【思瑞浦:一季度净利润同比增长577% 在光模块等高价值领域产品持续放量】
思瑞浦(688536.SH)公告称,2026年第一季度实现营业收入7.02亿元,同比增长66.50%;归属于上市公司股东的净利润为1.05亿元,同比增长577.25%。业绩变动主要系泛通信、泛工业及汽车市场需求持续增长,在泛工业及汽车市场公司新产品导入加速,在光模块、服务器、基站等高价值领域产品持续放量,整体出货量同比增长超50%;本报告期营业收入大幅增长,公司毛利同比增加1.39亿元,虽因研发、市场开拓等投入导致期间费用有所增加,但毛利增幅远超费用增幅,带动净利润增加。小财注:公司Q1净利润1.05亿,2025年Q4净利润0.47亿,据此计算,Q1净利润环比增长124%。
【中电港:第一季度净利润同比增长87.38% 存储芯片价格持续上涨带动客户需求提升】
中电港(001287.SZ)公告称,2026年第一季度实现营业收入298.62亿元,同比增长144.36%;归属于上市公司股东的净利润为1.58亿元,同比增长87.38%。主要系全球存储行业迎来阶段性爆发式增长,存储芯片价格持续上涨,带动客户需求提升,进而推动公司相关业绩增长。小财注:公司2025年Q4净利润2663.36万,据此计算,2026年Q1净利润环比增长494%。
【沃森生物:第一季度净利润同比增长4082%】
沃森生物(300142.SZ)公告称,2026年第一季度实现营业收入4.44亿元,同比下降3.98%;归属于上市公司股东的净利润为1.11亿元,同比增长4082.41%。业绩变动主要系公司根据行业情况及实际业务情况变更应收账款预期信用损失会计估计,导致应收账款坏账准备计提金额下降,以及本期转回坏账准备所致;同时,公司20价肺炎球菌多糖结合疫苗和新型冠状病毒变异株mRNA疫苗项目已达到资本化阶段,而上年同期处于费用化阶段,致使研发费用减少。小财注:公司Q1净利润1.11亿,2025年Q4净利润0.14亿,据此计算,Q1净利润环比增长674%。
【2连板维科技术:2025年度钠离子电池因产量处于爬坡阶段、生产成本较高】
维科技术(600152)公告称,公司股票于4月24日、4月27日连续两个交易日内收盘价格涨幅偏离值累计超过20%,属于股票交易异常波动。2025年度,公司钠离子电池因产量处于爬坡阶段、生产成本较高,全年计提存货跌价准备3537万元。根据前次募集资金使用情况,公司“年产2GWh钠离子电池项目”累计已投入18370.84万元,截至2025年12月31日累计亏损1178.12万元。同时,钠离子电池行业仍处于产业化快速推进期,技术路线尚未完全成熟。钠离子电池在能量密度、循环寿命等方面与锂电池相比仍存在一定差距,市场竞争格局尚不明朗。若未来技术发展不及预期或市场竞争加剧,可能对公司钠离子电池业务的盈利能力产生不利影响。此外,若未来市场拓展不及预期或客户需求发生变化,也可能导致产能无法有效消化,进而影响公司经营业绩。
【方正科技:一季度净利润同比增长195% PCB业务平均销售价格和销量增加】
方正科技(600601.SH)披露一季报,公司2026年一季度实现营业收入15.64亿元,同比增长64.31%;归母净利润2.32亿元,同比增长195.16%。报告期内公司PCB业务平均销售价格和销量增加。小财注:公司Q1净利润2.32亿,2025年Q4净利润1.56亿,据此计算,Q1净利润环比增长48%。
【富祥药业:一季度净利润同比增长2633% 新能源板块产品销售量价齐增】
富祥药业(300497.SZ)公告称,2026年第一季度实现营业收入3.58亿元,同比增长53.09%;归属于上市公司股东的净利润为6119.55万元,同比增长2633.39%。业绩变动主要系报告期内公司新能源板块产品销售量价齐增,收入同比增加;以及受益于新能源行业景气度持续提升,动力电池市场需求稳步增长,储能电池市场需求快速爆发,带动上游锂电材料需求持续攀升,公司锂电池电解液添加剂业务经营态势良好,VC、FEC等核心产品量价齐升,从而推动公司业绩同比大幅增长。小财注:公司Q1净利润0.61亿,据2025年业绩快报估算,2025年Q4净利润0.1亿,据此计算,Q1净利润环比增长531%。
【真爱美家:要约收购结果出炉 4月28日复牌】
真爱美家(003041.SZ)公告称,截至2026年4月21日,广州探迹远擎科技合伙企业(有限合伙)要约收购期限届满。本次预受要约股东账户共4户,预受股份合计1873.75万股,占总股本13.01%。收购人将按约定收购已预受股份。收购完成后,收购人持有公司股份6192.31万股,占总股本43.00%。公司股权分布仍符合上市条件,上市地位不受影响。公司股票将于2026年4月28日上午开市起复牌。
【紫光国微:第一季度净利润同比增长180% 特种集成电路业务产品销量同比增加】
紫光国微(002049.SZ)公告称,2026年第一季度实现营业收入14.99亿元,同比增长46.11%;归属于上市公司股东的净利润为3.34亿元,同比增长180.27%。业绩变动主要系公司特种集成电路业务产品销量同比增加,推动营业收入增长及净利润实现增长;同时得益于参股公司股权公允价值提升和对联营企业确认的投资收益同比改善,报告期内投资收益和公允价值变动收益同比大幅增加。小财注:公司Q1净利润3.34亿,2025年Q4净利润1.74亿,据此计算,Q1净利润环比增长91%。
【融捷股份:第一季度净利润同比增长1296% 锂矿采选业务利润增加】
融捷股份(002192.SZ)公告称,2026年第一季度实现营业收入3.76亿元,同比增长295.77%;归属于上市公司股东的净利润为2.78亿元,同比增长1296.26%。业绩变动主要系报告期内锂精矿产销量增加及价格上涨,导致锂矿采选业务利润增加;同时投资收益增加共同所致。小财注:公司Q1净利润2.78亿,2025年Q4净利润1.35亿,据此计算,Q1净利润环比增长106%。
【药明康德:第一季度净利润同比增长26.68%】
药明康德(603259.SH)公告称,2026年第一季度实现营业收入124.36亿元,同比增长28.81%;归属于上市公司股东的净利润为46.52亿元,同比增长26.68%。报告期内,公司持续聚焦及加强CRDMO业务模式,营业收入持续增长,同时持续优化生产工艺和经营效率,以及临床后期和商业化项目增长带来的产能效率提升,提高了公司整体的盈利能力。截至2026年3月末,公司持续经营业务在手订单597.7亿元,同比增长23.6%。小财注:公司2025年Q4净利润70.75亿,据此计算,2026年Q1净利润环比下降34%。
【松发股份:第一季度净利润同比增长330% 船舶开工建造及交付量增长】
松发股份(603268.SH)公告称,2026年第一季度实现营业收入88.88亿元,同比增长199.07%;归属于上市公司股东的净利润为10.93亿元,同比增长330.29%。业绩变动主要系船舶行业整体呈现高景气发展态势,公司经营规模稳步提升。随着公司船舶开工建造及交付量不断增长,造船业务规模效应化不断释放,叠加公司产品结构逐步优化,多重因素共同驱动公司经营业绩稳步提升。小财注:公司Q1净利润10.93亿,2025年Q4净利润13.83亿,据此计算,Q1净利润环比下降20%。
【巨人网络:一季度净利润同比增长211% 游戏收入上升】
巨人网络(002558.SZ)公告称,2026年第一季度实现营业收入23.29亿元,同比增长221.70%;归属于上市公司股东的净利润为10.80亿元,同比增长210.58%。业绩变动主要系本报告期游戏收入上升所致。小财注:公司Q1净利润10.8亿,据2025年业绩快报估算,2025年Q4净利润2.52亿,据此计算,Q1净利润环比增长328%。
【湖南白银:第一季度净利润同比增长456% 贵金属价格上涨】
湖南白银(002716.SZ)公告称,2026年第一季度实现营业收入31.98亿元,同比增长69.17%;归属于上市公司股东的净利润为1.56亿元,同比增长455.78%。主要系报告期积极推进精细化管理、降本增效和技改升级工作,叠加贵金属市场行情价格同比上涨,产品综合毛利率增加导致本期盈利增加。小财注:公司Q1净利润1.56亿,2025年Q4净利润1.82亿,据此计算,Q1净利润环比下降14%。
【宝鼎科技:第一季度净利润同比增长268% 覆铜板及铜箔产品销量增加】
宝鼎科技(002552.SZ)公告称,2026年第一季度实现营业收入9.70亿元,同比增长41.97%;归属于上市公司股东的净利润为6604.65万元,同比增长267.64%。主要系金宝电子覆铜板及铜箔产品销量增加导致收入增加。小财注:公司Q1净利润0.66亿,2025年Q4净利润0.72亿,据此计算,Q1净利润环比下降8%。
【章源钨业:第一季度净利润同比增长796% 主要系钨原料价格大幅上涨传导致产品销售价格上涨】
章源钨业(002378.SZ)公告称,2026年第一季度实现营业收入26.31亿元,同比增长121.76%;归属于上市公司股东的净利润为3.81亿元,同比增长795.78%。业绩变动主要系钨原料价格大幅上涨,传导致产品销售价格上涨及毛利率同比增幅较大影响所致。小财注:公司Q1净利润3.81亿,2025年Q4净利润1.0亿,据此计算,Q1净利润环比增长280%。
【康希通信:子公司涉及337调查及专利诉讼事项全部终止】
康希通信(688653.SH)公告称,公司获悉美国国际贸易委员会(ITC)基于撤诉协议正式终止Inv.No.337-TA-1413案件调查。同时,Skyworks无条件撤回对公司子公司康希通信科技(上海)有限公司、GRANDCHIPLABS,INC.和相关企业的337调查,并撤回在美国加州中区联邦地区法院处于中止状态的专利诉讼,且获得法院同意。至此,公司涉及本次337调查和专利诉讼的事项全部终止。此前初裁结果显示,公司子公司未侵犯Skyworks主张的5项专利中的任何一项。该结果标志着公司不存在相关专利侵权行为,有利于维护公司知识产权体系及经营合规性。
【永太科技:第一季度净利润同比增长890% 系锂电板块的销售增加所致】
永太科技(002326.SZ)公告称,2026年第一季度实现营业收入16.93亿元,同比增长59.70%;归属于上市公司股东的净利润为1.05亿元,同比增长889.50%。业绩变动主要系报告期内锂电板块的销售增加所致。
【阳光电源:第一季度净利润同比下降40%】
阳光电源(300274.SZ)公告称,2026年第一季度实现营业收入155.61亿元,同比下降18.26%;归属于上市公司股东的净利润为22.91亿元,同比下降40.12%。业绩变动主要系销售规模下降,相应计提的税金减少,以及汇率变动导致汇兑损失增加所致。小财注:公司Q1净利润22.91亿,2025年Q4净利润15.8亿,据此计算,Q1净利润环比增长45%。
【天齐锂业:第一季度净利润同比增长1699% 主要锂产品销售均价较上年同期均明显增长】
天齐锂业(002466.SZ)公告称,2026年第一季度实现营业收入51.28亿元,同比增长98.44%;归属于上市公司股东的净利润为18.76亿元,同比增长1699.12%。业绩变动主要系:1)受益于新能源产业发展与下游需求增长等多重利好因素驱动,本报告期公司主要锂产品的销售均价较上年同期均明显增长,使得营业收入及毛利额较上年同期大幅增长;2)根据彭博社预测数据,SQM2026年第一季度业绩预计将同比大幅增长,因此公司在本报告期确认的对该联营公司的投资收益较上年同期增长所致。小财注:公司Q1净利润18.76亿,2025年Q4净利润2.83亿,据此计算,Q1净利润环比增长563%。
【天通股份:第一季度净利润亏损4184万元 同比转亏】
天通股份(600330.SH)公告称,2026年第一季度实现营业收入8.05亿元,同比增长12.70%;归属于上市公司股东的净利润为-4184.47万元,同比转亏。业绩变动主要系报告期内专用装备制造及安装板块受光伏市场设备需求疲软影响,叠加光伏客户回款滞后,导致计提资产减值损失,同时其他收益减少所致。
【永兴材料:第一季度净利润同比增长155% 碳酸锂价格上涨】
永兴材料(002756.SZ)公告称,2026年第一季度实现营业收入24.29亿元,同比增长35.82%;归属于上市公司股东的净利润为4.89亿元,同比增长155.48%。业绩变动主要系报告期碳酸锂价格上涨所致。
【ST臻镭:第一季度净利润同比增长76.17%】
ST臻镭(688270.SH)公告称,2026年第一季度实现营业收入1.21亿元,同比增长67.01%;归属于上市公司股东的净利润为3958.11万元,同比增长76.17%。业绩变动主要系公司积极拓展市场,销售规模持续扩大,使得营业收入增长,盈利能力增强。小财注:公司Q1净利润0.4亿,据2025年业绩快报估算,2025年Q4净利润0.29亿,据此计算,Q1净利润环比增长34%。
【鼎龙股份:第一季度净利润同比增长77.99%】
鼎龙股份(300054.SZ)公告称,2026年第一季度实现营业收入10.20亿元,同比增长23.82%;归属于上市公司股东的净利润为2.51亿元,同比增长77.99%。业绩变动主要系CMP材料业务持续显著增长,对公司业绩形成积极贡献;同时,公司控股子公司深圳皓飞新材今年一季度实现产品销售收入1.57亿元,并从2026年3月起并入公司合并报表范围,逐步成为公司全新业绩增长极。小财注:公司Q1净利润2.51亿,2025年Q4净利润2.01亿,据此计算,Q1净利润环比增长24%。
【禾盛新材:熠知电子是国内ARM架构CPU设计公司 业务规模较小且处于持续亏损状态】
禾盛新材(002290)公告称,公司股票连续三个交易日收盘价格涨幅偏离值累计超过20%,属于交易异常波动。公司近期发现“有机构认为,禾盛新材收购熠知电子,系国内核心ARM-CPU厂商,受益于CPU涨价”等媒体报道。公司澄清说明:2025年8月1日,公司与上海熠知电子科技有限公司(简称“熠知电子”)签署了《关于上海熠知电子科技有限公司增资协议》,公司以自有或自筹资金2.50亿元人民币向与熠知电子增资;2026年4月10日,公司以自有或自筹资金2.33亿元人民币向熠知电子追加投资。两次增资完成后,公司将合计持有熠知电子17.0491%的股权,公司为熠知电子参股公司,并非熠知电子控股股东,熠知电子亦不纳入公司合并报表范围。公司已于2026年4月27日召开的2026年第二次临时股东会审议通过了《关于向参股公司上海熠知电子科技有限公司增资暨关联交易的议案》,公司对熠知电子追加投资事项尚需熠知电子股东会审议批准,是否实施仍存在不确定性。请广大投资者谨慎决策,注意投资风险。熠知电子是国内ARM架构CPU设计公司,业务规模较小,熠知电子处于持续亏损状态,何时实现盈利存在不确定性。
【协创数据:第一季度净利润同比增长343%】
协创数据(300857.SZ)公告称,2026年第一季度实现营业收入60.85亿元,同比增长192.90%;归属于上市公司股东的净利润为7.50亿元,同比增长343.45%。业绩变动主要系本期销售收入增长,毛利率提高,营业利润相应增加所致。小财注:公司Q1净利润7.5亿,2025年Q4净利润4.66亿,据此计算,Q1净利润环比增长60%。
【金信诺:第一季度净利润同比增长560%】
金信诺(300252.SZ)公告称,2026年第一季度实现营业收入6.74亿元,同比增长19.66%;归属于上市公司股东的净利润为2112.73万元,同比增长560.40%。业绩变动主要系公司坚定落地“创新及海外”的双轮驱动战略,同时优化内部业务结构,全方位提升核心盈利能力,夯实企业经营基本面所致。小财注:金信诺2025年Q4净利0.06亿元,据此计算,2026年Q1净利环比增长226.94%。
【天赐材料:第一季度净利润同比增长1006% 锂离子电池材料单价及销量上升所致】
天赐材料(002709.SZ)公告称,2026年第一季度实现营业收入66.73亿元,同比增长91.29%;归属于上市公司股东的净利润为16.54亿元,同比增长1005.75%。业绩变动主要系报告期内锂离子电池材料单价及销量上升所致。小财注:公司Q1净利润16.54亿,2025年Q4净利润9.41亿,据此计算,Q1净利润环比增长75%。
【东山精密:一季度净利同比增长143% 光模块业务抓住行业爆发和客户订单加急机会较去年同期实现收入翻倍】
东山精密(002384.SZ)公告称,2026年第一季度实现营业收入131.38亿元,同比增长52.72%;归属于上市公司股东的净利润为11.10亿元,同比增长143.47%。业绩变动主要系报告期较上年增加索尔思光电和GMD集团纳入合并范围数据;公司在传统业务保持稳定的基础上,光模块业务抓住了行业爆发和客户订单加急的机会,较去年同期实现收入翻倍,对公司本报告期的收入和利润形成了核心贡献。小财注:公司Q1净利润11.1亿,2025年Q4净利润1.63亿,据此计算,Q1净利润环比增长581%。
【晶盛机电:第一季度净利润同比下降82.10%】
晶盛机电(300316.SZ)公告称,2026年第一季度实现营业收入17.29亿元,同比下降44.88%;归属于上市公司股东的净利润为1.03亿元,同比下降82.10%。业绩变动主要系本期销售减少所致。小财注:公司Q1净利润1.03亿,2025年Q4净利润-0.16亿,据此计算,Q1净利润环比扭亏为盈。
【恒工精密:第一季度净利润同比增长211% 主要系新增人形机器人本体业务所致】
恒工精密(301261.SZ)公告称,2026年第一季度实现营业收入3.19亿元,同比增长34.14%;归属于上市公司股东的净利润为6195.84万元,同比增长210.56%。业绩变动主要系本报告期产品产销量增长以及新增人形机器人本体业务所致。小财注:恒工精密2025年Q4净利0.11亿元,据此计算,2026年Q1净利环比增长466%。
【湖南裕能:第一季度净利润同比增长1338% 碳酸锂等材料价格上涨带动产品销售价格提升】
湖南裕能(301358.SZ)公告称,2026年第一季度实现营业收入149.65亿元,同比增长121.31%;归属于上市公司股东的净利润为13.56亿元,同比增长1337.77%。业绩变动主要系本报告期磷酸盐正极材料销售数量较上年同期增长,同时碳酸锂等材料价格上涨带动产品销售价格提升,营业收入随之同比增长。小财注:湖南裕能2025年Q4净利6.32亿元,据此计算,2026年Q1净利环比增长114.57%。
【信安世纪:股票将于4月29日被实施其他风险警示 实施后A股简称变更为“ST信安”】
信安世纪(688201.SH)公告称,因容诚会计师事务所对公司2025年度内部控制出具了否定意见的审计报告,触及上交所科创板股票上市规则相关规定,公司股票自4月28日开市起停牌1天,将于4月29日开市起复牌并实施其他风险警示。实施后A股简称变更为“ST信安”,扩位简称变更为“ST信安世纪”。
【中坚科技:因涉嫌信披违规被证监会立案】
中坚科技(002779.SZ)公告称,公司于2026年4月27日收到中国证监会下发的《立案告知书》。因公司涉嫌信息披露违法违规,根据相关法律法规,证监会决定对公司立案。目前,公司各项生产经营活动均正常开展,上述事项不会对公司的正常生产经营活动产生重大影响。立案调查期间,公司将积极配合证监会的各项工作,严格按照相关规定及监管要求履行信息披露义务。
【汇川技术:第一季度净利润同比下降23.39%】
汇川技术(300124.SZ)公告称,2026年第一季度实现营业收入101.43亿元,同比增长12.98%;归属于上市公司股东的净利润为10.13亿元,同比下降23.39%。2026年1-3月,工业自动化与数字化业务实现销售收入约53.11亿元,同比增长约13%。其中,通用自动化业务实现销售收入约42.52亿,同比增长约14%(伺服系统实现销售收入约20.96亿元,变频器实现销售收入约12.42亿元,PLC&HMI实现销售收入约5.35亿元);智慧电梯相关产品销售收入约10.31亿元,同比增长约8%。公司新能源汽车动力系统业务实现销售收入约42.37亿元,同比增长约12%。公司新兴业务(智能机器人&数字能源)实现销售收入约4.89亿,同比增长约32%。
投资&签约
【百济神州:与华辉安健签订合作协议】
百济神州(688235.SH)公告称,公司全资子公司百济神州广州与华辉安健签订《独家选择权、许可与合作协议》。华辉安健授予百济神州广州一项独家选择权,以获取其靶向PD-1、CTLA-4及VEGF-A的三特异性化合物(包括HH160)在全球范围内的开发、生产和商业化独家许可。百济神州广州将向华辉安健支付2000万美元的首付款;如百济神州广州于限定期限内行使选择权,则华辉安健有权额外取得1亿美元的行权付款;在实现开发及监管里程碑后,华辉安健有权获得最高3.74亿美元的付款;在实现销售里程碑后,华辉安健有权获得最高15.3亿美元的付款;且华辉安健还有权获得分级许可使用费。
股权变动
【中远海能:拟15.85亿元收购大连投资100%股权并吸收合并】
中远海能(600026.SH)公告称,公司全资子公司大连海能拟以现金约15.85亿元收购控股股东中远海运持有的中远海运大连投资有限公司100%股权,并在交易完成后对大连投资实施吸收合并。本次交易构成关联交易,不构成重大资产重组。交易旨在整合能源化工品及氢基绿色能源供应链业务,将大连投资在建VLGC和仓储物流园等优质资产注入上市公司,以减少关联交易、避免同业竞争。大连海能将以40%自有资金和60%外部融资支付对价,其中公司向大连海能增资约6.34亿元。本次交易尚需提交公司股东会审议批准后方可生效。
【华谊集团:拟与控股股东进行资产置换 取得广西能化51%股权】
华谊集团(600623.SH)公告称,公司拟与控股股东上海华谊进行资产置换暨关联交易。拟置出资产为公司持有的上海能化100%股权及其持有的八家控/参股公司股权;拟置入资产为上海华谊持有的广西能化51%股权。交易价格将以备案或核准的评估价值为基础协商确定,差额以现金补足。本次交易构成关联交易,预计不构成重大资产重组。交易完成后,广西能化将成为公司控股子公司,上海能化不再纳入并表范围。目前交易尚处于筹划阶段,未签署协议,需履行相关决策审批程序,存在不确定性。广西能化目前已实现盈利,达到承诺履行条件。本次资产置换完成后,广西能化纳入公司合并范围,将从根本上解决同业竞争问题,减少关联交易规模。
增减持&回购
经营&业绩
【完美世界:第一季度净利润同比下降66.02%】
完美世界(002624.SZ)公告称,2026年第一季度实现营业收入11.71亿元,同比减少42.11%;归属于上市公司股东的净利润为1.03亿元,同比下降66.02%。业绩变动主要系受产品生命周期、运营节奏等影响,报告期内部分游戏充值较上年同期下滑,带来报告期内收入的同比下降;以及本报告期播出并确认收入的影视作品较上年同期减少所致。
【亿晶光电:股票将被实施退市风险警示 股票停牌】
亿晶光电(600537.SH)公告称,因公司2025年末经审计净资产为-8936.26万元,触及《上海证券交易所股票上市规则》规定的财务类强制退市情形,公司股票将于4月28日停牌一天,自4月29日起实施退市风险警示。实施后,A股简称由“亿晶光电”变更为“*ST亿晶”,股票代码不变,日涨跌幅限制为5%,并在风险警示板交易。若公司2026年度财务指标继续触及相关情形,或重整失败被宣告破产,公司股票将面临终止上市风险。公司董事会表示将全力推进重整事项,加强内控及成本管控,加大应收款项催收力度,努力改善资产状况,争取早日撤销退市风险警示。
【至纯科技修正2025年度业绩预告:预计净利润为-7亿元至-9亿元】
至纯科技(603690.SH)发布2025年度业绩预告更正公告,预计净利润为-7亿元至-9亿元。公司原预计营业收入为30.5亿元至32.5亿元,更正后预计为27亿元至29亿元。原预计净利润为-3亿元至-4.5亿元,更正后预计为-7亿元至-9亿元。
【云天化:第一季度净利润同比增长10.39%】
云天化(600096.SH)公告称,2026年第一季度实现营业收入119.81亿元,同比下降8.06%;归属于上市公司股东的净利润为14.25亿元,同比增长10.39%。小财注:公司Q1净利润14.25亿,2025年Q4净利润4.27亿,据此计算,Q1净利润环比增长233%。
【国际复材:第一季度净利润同比增长412.94%】
国际复材(301526.SZ)公告称,2026年第一季度实现营业收入22.15亿元,同比增长18.51%;归属于上市公司股东的净利润为2.70亿元,同比增长412.94%。业绩变动主要系报告期内业绩同比上升。
【均胜电子:第一季度净利润同比增长18.11%】
均胜电子(600699.SH)公告称,2026年第一季度实现营业收入138.15亿元,同比下降5.22%;归属于上市公司股东的净利润为4.02亿元,同比增长18.11%。业绩变动主要系报告期内受全球汽车产销量承压尤其是中国及北美市场地区销量相对疲软、公司控股上市子公司广东香山衡器集团股份有限公司2025年末处置衡器业务导致对应的子公司不再纳入合并范围等因素影响,公司营业收入同比略有下降;虽然营业收入短期面临一定的波动,但得益于公司近几年来持续针对成本端和费用端采取的各项改善和控制措施陆续取得成效,尤其是海外地区持续改善提升趋势显著,报告期公司整体毛利率同比保持相对稳定,整体经营韧性进一步增强,延续长期稳定向好趋势;在此基础上公司针对销售、管理、财务、税务等进行有效管控,同比均有所下降的同时,公司还继续重点围绕智能驾驶等智能电动汽车行业前沿技术、新兴智能体、服务器电源等领域加大研发投入,推进重要客户订单的落地,虽对当期净利润有一定的影响,但从长期来看将有助于公司未来业绩的增长。小财注:公司Q1净利润4.02亿,2025年Q4净利润2.16亿,据此计算,Q1净利润环比增长86%。
【深信服:第一季度净亏损6450.30万元】
深信服(300454.SZ)公告称,2026年第一季度实现营业收入16.27亿元,同比增长28.91%;归属于上市公司股东的净利润亏损6450.30万元。业绩变动主要系报告期内,因服务器硬件及配件市场价格上涨幅度较大,推动公司云计算业务收入同比增长较快,同时网络安全业务、基础网络及物联网业务收入也有一定幅度的增长。小财注:公司Q1净利润-0.65亿,2025年Q4净利润4.73亿,据此计算,Q1净利润环比由盈转亏。
合同&项目中标
【天顺风能:中标约4.8亿元海工导管架订单】
天顺风能(002531.SZ)公告称,公司海工板块全资子公司近期新中标中国电建国家电投阳江三山岛三海上风电场项目海工导管架产品订单,金额约4.8亿元。该项目规划装机容量500MW,拟安装30台16.2MW固定式及1台20MW漂浮式风力发电机组。公司中标其中24套导管架产品。公告提示,上述订单受合同执行、实施进度等因素影响,对业绩影响存在不确定性;若遇不可抗力,部分订单可能存在无法履行或终止风险。该数据为内部统计,未经审计,具体金额以实际签署合同为准。
其他
【华谊兄弟:预重整债权申报截止6月5日】
华谊兄弟(300027.SZ)公告称,金华中院已决定对公司启动预重整,并指定临时管理人。债权人应于2026年6月5日之前(含当日)向临时管理人申报债权,采取“线下邮寄+线上邮件”方式。未在规定期限内申报的债权人,虽可在后续正式重整程序中补报,但不得参与预重整期间的听证、表决等程序。若附利息债权,利息暂计算至2026年4月23日。公司提示,启动预重整不代表法院正式受理重整申请,后续是否进入重整程序存在重大不确定性。若法院裁定受理重整,公司股票将被实施退市风险警示;若重整失败或被宣告破产,股票将面临终止上市风险。此外,公司预计2025年末净资产为-9400万元至6300万元,若经审计后净资产为负,股票也将被实施退市风险警示。
【海思科:子公司新药HL231吸入溶液获上市许可受理】
海思科(002653.SZ)公告称,公司子公司四川海思科制药有限公司于近日收到国家药品监督管理局下发的关于新药HL231吸入溶液的《受理通知书》。HL231吸入溶液系公司自主研发的首款雾化LABA+LAMA长效双支扩复方吸入溶液,属于化学药品2.2类,拟用于无法有效使用干粉吸入剂的慢性阻塞性肺疾病(COPD)患者,特别是需要无创通气支持或存在急性加重风险的COPD患者的治疗。该品种全球范围内尚无同品种产品申请上市。由于药品审评周期长、环节多,容易受到不确定性因素影响,敬请投资者注意投资风险。公司将积极推进该项目后续进展并及时履行信息披露义务。