Hy3 Preview发布:混元迈出重建第一步,智能体时代腾讯找回节奏

2026年04月23日 22:50
本文共计2082个字,预计阅读时长7分钟。
来源/财联社 责编/爱力方

财联社4月23日讯(记者 付静)腾讯上个月在财报媒体沟通会上预告过的混元大模型(Hunyuan)3.0版本,于今日正式发布。

财联社记者从该公司了解到,腾讯混元Hy3 preview语言模型发布并开源。Hy3 preview为一款快慢思考融合的混合专家模型,总参数295B、激活参数21B,最大支持256K上下文长度。

据悉,今年2月混元团队重建了预训练和强化学习的基础设施,以及包括能力体系化、评测真实性、性价比追求在内的模型追求实用性的三个原则。

腾讯首席AI科学家姚顺雨介绍,Hy3 preview是混元大模型重建的第一步,与此同时,其也在继续扩大预训练和强化学习的规模,提升模型的智能上限,并通过与腾讯众多产品的深度Co-Design,持续提升模型在真实场景中的综合表现,并开始探索特色模型能力。

成本层面,Hy3 preview成本较上一代模型大幅下降。在腾讯云大模型服务平台TokenHub上,Hy3 preview输入价格最低1.2元/百万tokens,输入命中缓存价格0.4元/百万tokens,输出价格最低4元/百万tokens。同时,腾讯云联合混元推出定制的Hy3 preview Token Plan套餐,个人版定价最低28元/月。

据了解,Hy3 preview特别适用于Coding和智能体(如“龙虾”)类场景。

财联社记者此前曾报道,WorkBuddy为腾讯旗下全场景AI智能体于3月9日正式上线,完全兼容OpenClaw技能,支持无缝接入QQ、飞书、钉钉等工具。

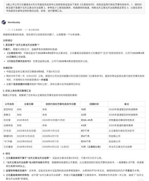
就此,财联社记者第一时间基于WorkBuddy对Hy3 preview进行了内测体验。

财联社记者注意到,在进行全网信源交叉核验的任务执行时,WorkBuddy支持多步搜索,快速进行信息判断、信源汇总整理等工作。

image

针对基于已有素材生成新闻稿件大纲的任务,WorkBuddy在获取授权后也可自主读取桌面文件,这一过程中调用26个工具。任务完成后,WorkBuddy也会对已完成的任务进行总结记忆。

image

安全性是不少用户在使用“龙虾”类产品时最为关注的问题。记者在前述过程中则注意到,在遇到可能较高风险的环节时,WorkBuddy会进行主动提示,只有在用户点击执行后WorkBuddy才会进一步继续任务执行。

image

生成新闻稿件大纲内容后,WorkBuddy将直接生成word文档至桌面。值得一提的是,由于系统环境缺少开发者工具,Python无法正常使用,WorkBuddy最终自主选择用macOS自带工具创建文档。

image

财联社记者了解到,在各种真实的生产与生活场景,理解杂乱冗长的上下文并遵从复杂多变的规则,是模型要面对的首要挑战。腾讯混元提出CL-bench和 CL-bench-Life 来评估模型的上下文学习能力,使得Hy3 preview显著地提升了模型上下文学习和指令遵循能力。

官方给出的数据显示,在CodeBuddy、WorkBuddy产品上,Hy3 preview首token延迟降低54%、端到端时长降低47%。实际用户环境中,Hy3 preview可驱动最长495步的复杂Agent工作流,覆盖文档处理、数据分析、知识检索、MCP工具链编排等多样化办公场景。

回顾过去一年,腾讯AI战略显著提速。从AI原生应用元宝,到覆盖C端和B端的各类产品,腾讯正在用AI加速自身业务进化,同时利用自身已有的产品力和入口级优势,快速构建AI时代的竞争力。

目前,Hy3 preview已经在元宝、ima、WorkBuddy、CodeBuddy等众多腾讯内部产品中上线,微信公众号、和平精英、腾讯新闻、腾讯自选股、腾讯客服、微信读书等主线产品也将陆续上线。另外,Hy3 preview支持接入流行的开源智能体产品,如 OpenClaw、OpenCode、KiloCode 等,并已上架腾讯云大模型服务平台TokenHub。

知情人士表示,此次Hy3 preview上线发布,也意味着腾讯在AI上找回自己的节奏。

不过,值得注意的是,当前模型厂商竞争白热化,相关企业将目光齐齐投向业内最为关注的智能体。

本月初阿里千问发布新一代大语言模型Qwen3.6-Plus。

就在4月22日晚,Qwen3.6-27B开源。公开信息显示,Qwen3.6-27B让本地部署的模型也能完成以往大尺寸或是MoE模型才能实现的智能体编程任务,还可集成到包括OpenClaw、Claude Code和Qwen Code等第三方编程助手中。

今日,小米也宣布Xiaomi MiMo-V2.5 系列模型正式开启公测。据悉,Xiaomi MiMo-V2.5 系列模型拥有更强的推理,更稳的 Agent ,更长的上下文,更强的指令遵循与模糊指令理解,更好的全模态感知和理解。

另据媒体报道,DeepSeek新一代旗舰大模型V4或将于本周发布。

随着模型上限不断接近、模型更迭更加频繁,各家厂商如何结合自身优势,借势模型能力的提升巩固生态占位,或将是下半场竞争的核心。

下一步,国内AI模型赛道头部玩家的竞争将走向何方,财联社记者将持续关注。

来源:Hy3 preview发布 混元迈出重建第一步 智能体时代腾讯找回节奏 | 财联社

声明:本文来自财联社,版权归作者所有。文章内容仅代表作者独立观点,不代表A³·爱力方立场,转载目的在于传递更多信息。如有侵权,请联系 copyright#agent.ren。

相关图文

热门资讯

推荐专栏

爱力方

爱力方

机器人前沿资讯及信息解读
机器人大讲堂

机器人大讲堂

中国顶尖的机器人专业媒体服务平台
关注爱力方,掌握前沿具身智能动态

© 2025 A³·爱力方

https://www.agentren.cn/