4月23日,多家上市公司发布投资者关系活动记录表公告,披露各自与机构之间的业务交流内容,其中透露出公司业务布局的诸多进展与亮点。
永鼎股份:鼎芯光电已具备高功率光芯片的批量化生产能力
永鼎股份近日接受富国基金、爱建资管、天风证券等多家机构调研。
在交流中,永鼎股份透露,当前,市场高度关注100G EML及硅光100mW/70mW CW HP等高功率芯片,受全球AI算力中心建设驱动,此类芯片供需缺口扩大,子公司鼎芯光电已具备上述产品的批量化生产能力,公司正积极推进与国内外主流光模块厂商的合作。为匹配市场需求,公司已启动扩产计划。
光纤业务方面,永鼎股份构建了“光棒-光纤-光缆”全产业链布局,核心产品覆盖通信光纤、特种光纤及各类光缆电缆。公司重点推进多模光纤、空心光纤、G.654E、G.657A1/A2/A2+等高性能光纤产品的研发及市场推广,持续完善产品技术矩阵。“当前光通信行业正处于新一轮景气周期,主要由于AI算力需求增加,数字基建持续加码,无人机等相关领域需求增大,呈现量价齐升状态。”
关于超导带材业务,永鼎股份称,子公司东部超导专注于第二代高温超导带材(REBCO)及应用产品开发,采用国内独有的“IBAD+MOCVD”技术路线,所制备的超导薄膜磁通钉扎性能优异。产品已成功应用于可控核聚变磁体、超导感应加热、磁拉单晶及医疗等领域,并与多家客户建立深度合作。
永鼎股份指出,随着国家“十五五”规划将可控核聚变列为未来科技产业战略方向,叠加全球能源转型需求,超导带材应用场景日益丰富,市场景气度预期显著提升。为此,公司近两年来持续扩产,以匹配下游需求的快速增长。
永鼎股份公司紧扣“数字中国”与“清洁低碳”趋势,坚持“光电交融,协同发展”战略,覆盖光通信、电力传输两大产业。2025年,公司实现营收52.87亿元,同比增长28.60%;归母净利润2.34亿元,同比增长280.43%。今年一季度,公司营收12.46亿元,同比增长41.92%,归母净利润1.59亿元,同比下降45.19%。
对于一季度的业绩变动,永鼎股份在调研中解释称,营收增长主要系光通信业务受益于数字经济及AI算力需求,光纤量价齐升。
利润变动,主要系受联营企业投资收益基数影响;若剔除对联营企业东昌投资权益法确认的投资收益影响,归母净利润同比增加1.59亿元,主营业务盈利能力显著增强。
中泰证券近日研报指出,公司在主业稳健发展的基础上,凭借旗下两大核心高科技子公司——专注于光芯片的鼎芯光电与深耕高温超导材料的东部超导,形成了强劲的“双轮驱动”增长模式。随着公司依托全产业链优势实现核心环节自主可控,叠加高端光芯片产能释放以及超导材料在核聚变等前沿领域的应用落地,两大新兴板块有望彻底打开公司未来的估值与业绩增长空间。
二级市场方面,永鼎股份股价今日收涨6.52%,盘中股价创历史新高,本月涨幅达74.84%,近5个交易日涨22.88%。
豪鹏科技:现有储能产线已处于满负荷运行状态
豪鹏科技昨日接受中金资本、广发证券等多家机构调研。
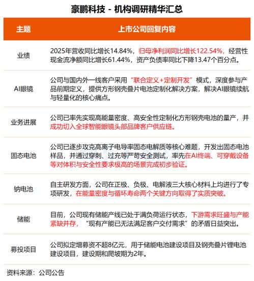
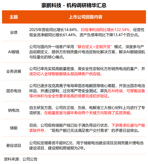
在调研中,豪鹏科技表示,公司储能业务从2024年起步到2025年快速放量,产能趋于紧张。2025年度,公司储能业务收入同比增长251.63%,处于快速放量初期。目前,公司现有储能产线已处于满负荷运行状态,下游需求旺盛与产能紧缺并存,“现有产能已无法满足客户交付需求”的矛盾日益突出。
豪鹏科技称,公司计划通过募投项目建设3GWh储能电芯产能,旨在通过规模化效应降低单位成本,并快速响应已锁定的意向订单,填补供给缺口。
“AI大模型爆火之后,AI端侧硬件成为AI技术落地的核心载体,其中智能眼镜被认为是继智能手机后的主流人机交互终端。”豪鹏科技介绍称,公司已完成从客户到技术的全方面卡位,且已率先实现高能量密度、高安全性定制化方形钢壳电池的量产,并成功切入全球智能眼镜头部品牌客户供应链。
2026年3月,豪鹏科技分别加入WAEA世界人工智能眼镜联盟、ARAlliance,深度参与AI/AR设备电池系统的早期预研与标准制定,将自身技术路线与顶尖客户的未来产品节奏深度绑定,强化在AI眼镜电池布局的龙头地位。
在固态电池领域,公司已逐步攻克高离子电导率固态电解质、电极-电解质界面兼容性等核心难题,开发出兼具高能量密度与优异安全性的固态电池样品,并通过穿刺、过充、热箱等严苛安全测试,率先在AI终端、可穿戴设备等对体积与安全性要求极高的场景完成初步验证,技术成熟度与产业化进度处于行业前列。
钠电池方面,公司以“产业投资+自主研发”构建双轮驱动,此前已参股钠电关键材料企业——北京思睿哲;在自主研发的钠电池技术方面,公司在正极、负极、电解液三大核心材料上均进行了专项研发,并辅以独创的电池结构设计,在能量密度与循环寿命两个关键方向取得了实质突破。

豪鹏科技产品矩阵深度融入各类智能终端应用场景,重点包括为 AI 硬件定制的高性能电池模组、适应机器人复杂作业环境的高可靠能源系统,以及面向智慧家庭储能、工商业电力调峰、算力中心备用电源等领域的全栈式储能产品。
2025年,公司实现营收58.67亿元,同比增长14.84%;归母净利润2.03亿元,同比增长122.54%。
华金证券此前研报指出,基于明确的客户量产规划,公司预计AI相关业务,尤其是高附加值的AI端侧能源解决方案,将在未来数年内显著提升整体营收比重,并同步推动盈利模型优化,有望重塑公司的盈利结构与估值体系。
二级市场方面,豪鹏科技股价今日逆势上涨1.43%,近5个交易日涨幅为3.20%。
(文章来源:东方财富研究中心)